智慧3.0
设计云
资源库
学院简介
非遗学院
学院领导
组织架构
师资队伍
学院大事记
新闻动态
专题报道
展览活动
活动预告
媒体报道
人才培养模式
专业介绍
非遗传承
作品展示
教学资源
科研平台
研究项目
学术专栏
国培项目
省培项目
1+X证书
教师企业实践项目
社会培训项目
学历提升项目
品牌活动
党建双创
全国职业院校艺术设计类院系党建联盟
交流动态
国际办学
国际论坛
对外合作
团学工作
专业协会
特色活动
奖助学金
学生服务
校友名人堂
校友动态
20周年作品展
40周年作品展
招生专业
招生网
历年分数线
招生简章
招生咨询
招生指南
就业
关于
新闻
教学
科研
培训
党建
交流
学生
校友
招生
首页 >> 学生 >> 团学工作 >> 正文
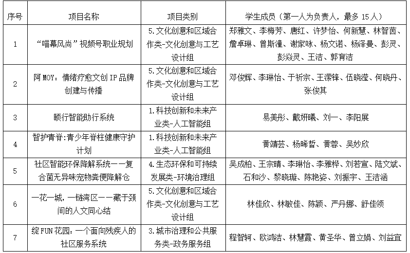
关于推荐参加第十五届“挑战杯”广东大学生创业计划竞赛艺术设计学院竞赛作品入围名单的公示
发表时间:2026-01-11
我院第十五届“挑战杯”广东大学生创业计划竞赛院赛遴选工作已经结束。经选拔,我院决定推荐参加校赛遴选优秀作品共有7个,现予以公示。公示期为2026年1月11日至1月15日,公示期内如有任何问题请及时向联系人反馈。
联系人:邓子昱 (敬师楼307)
下一篇:艺术设计学院推荐参加2026年广东省科技创新战略专项资金(大学生科技创新培育)项目遴选公示
SCHOOL OF ART & DESIGN GDIPU
联系地址:广州市海珠区新港西路152号 邮政编码:510300
CopyRight 版权所有 © 2005-2006 广东轻工职业技术大学艺术设计学院 . All Rights be reserved